ESP32 CAN

The ESP32 has an integrated CAN controller and therefore doesn’t necessarily need an external controller. You only need to specify the RX and TX pins. Any GPIO will work.

# Example configuration entry
canbus:
  - platform: esp32_can
    tx_pin: GPIOXX
    rx_pin: GPIOXX
    can_id: 4
    bit_rate: 50kbps
    on_frame:
      ...

Configuration variables

  • rx_pin (Required, Pin): Receive pin.

  • tx_pin (Required, Pin): Transmit pin.

  • rx_queue_len (Optional, int): Length of RX queue.

  • tx_queue_len (Optional, int): Length of TX queue, 0 to disable.

  • tx_enqueue_timeout (Optional, Time): Maximum time to wait when the TX queue is full before dropping the message (by default, this is set to the time it takes to send 10 CAN messages at the given bit rate).

  • All other options from Canbus.

The following table lists the bit rates supported by the component for ESP32 variants:

bit_rateESP32ESP32-C3ESP32-C6ESP32-H2ESP32-S2ESP32-S3
1KBPSxxxxx
5KBPSxxxxx
10KBPSxxxxx
12K5BPSxxxxx
16KBPSxxxxx
20KBPSxxxxx
25KBPSxxxxxx
31K25BPS
33KBPS
40KBPS
50KBPSxxxxxx
80KBPS
83K38BPS
95KBPS
100KBPSxxxxxx
125KBPS (Default)xxxxxx
250KBPSxxxxxx
500KBPSxxxxxx
800KBPSxxxxxx
1000KBPSxxxxxx

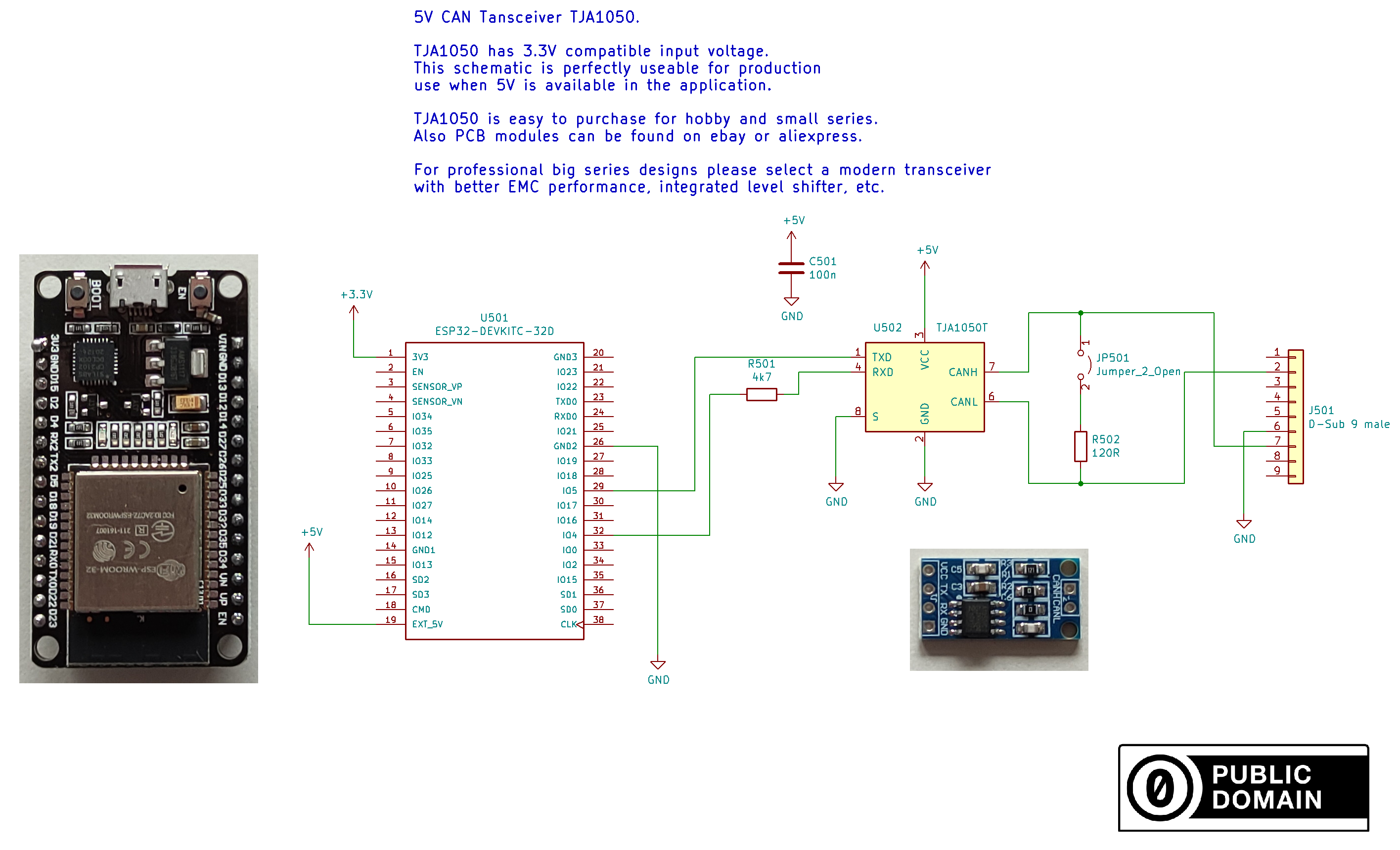
Wiring options

5V CAN transceivers are cheap and generate compliant levels. If you power your board with 5V this is the preferred option. R501 is important to reduce the 5V logic level down to 3.3V, to avoid damaging the ESP32. You can alternatively use a voltage divider here instead.

Image

If you prefer to only have a 3.3V power supply, special 3.3V CAN transceivers are available.

Image

See Also